
старт
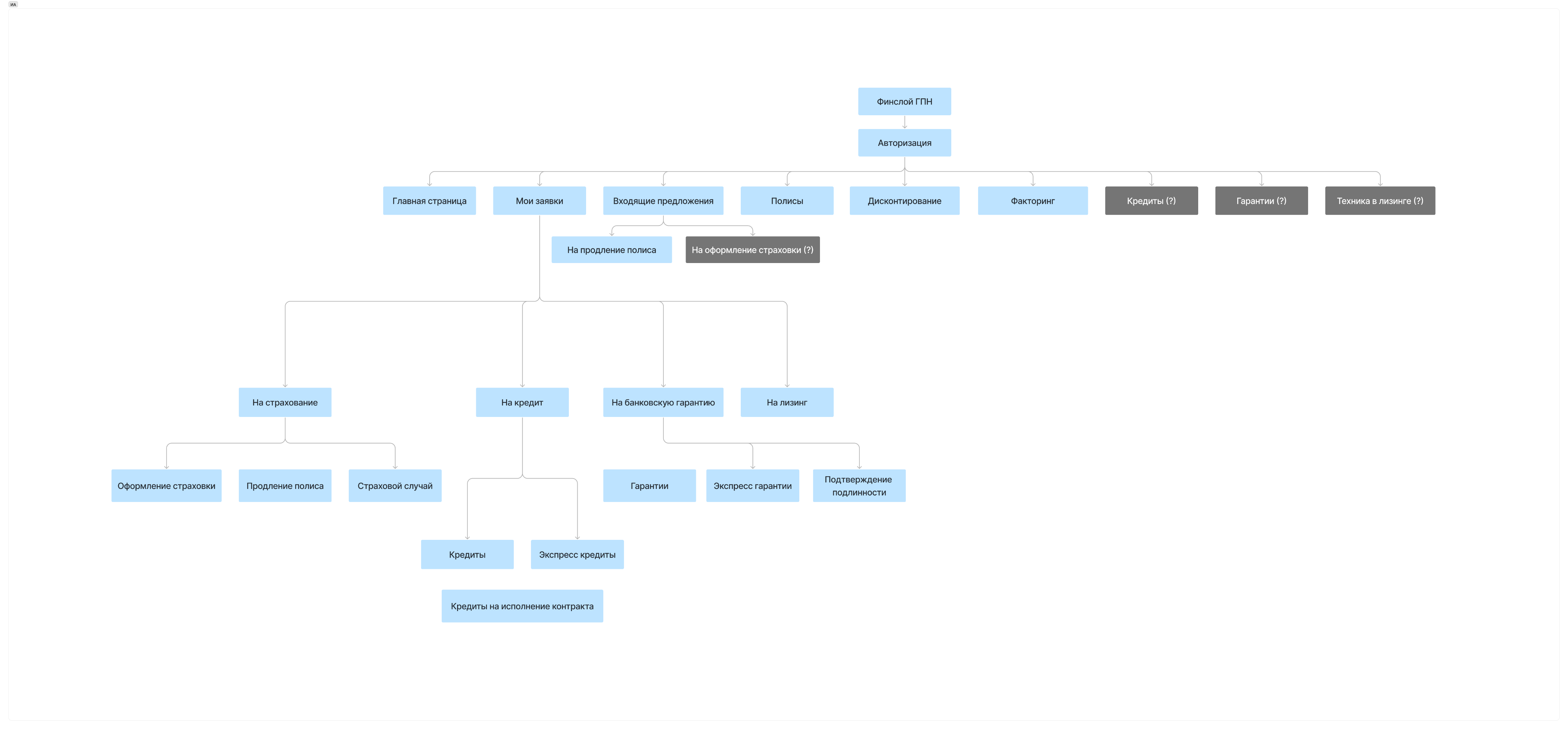
Новый проект. Мы подключились в самом начале проекта, поэтому имели возможность влиять не только на дизайн проекта, но и на его содержание, включая объем функционала и различные бизнес-процессы. Нами была предложена структура всей системы Финслой и спроектированы четыре внутренних сервиса: Страхование, Лизинг, Кредиты и Банковские гарантии.
На момент начала проекта не было четко прописанных функциональных требований и технического задания, но это не помешало достичь результата благодаря итерационному подходу к проектированию и регулярным звонкам с клиентом для получения обратной связи по сделанной работе.
Сейчас проект находится в стадии тестирования прототипов, чтобы собрать обратную связь у потенциальных пользователей, проверить существующие гипотезы и проработать процесс интеграции с различными финансовыми организациями, которые будут размещать и предоставлять свои услуги в системе.
функции
Было спроектировано несколько рабочих пространств по каждому из сервисов:
- — для контрагентов, которые будут пользоваться системой для получения услуги
- — для менеджеров со стороны финансовых организаций, которые будут заниматься обработкой заявок
Для контрагентов
- — Выбор услуги из каталога
- — Подача заявки на оформление услуги
- — Отслеживание статуса заявки
- — Выбор лучшего предложения от нескольких финансовых организаций
- — Внутренний чат с менеджерами финансовых организаций
- — Оплата выбранной услуги
Для менеджеров фин. организаций
- — Обработка заявок контрагентов
- — Формирование и публикация акций компании для привлечения клиентов
- — Формирование уникальных предложений для существующих клиентов
- — Внутренний чат с контрагентами
- — Формирование и выставление счетов на оплату
- — Отслеживание статуса заявки
цели
- — Проверить гипотезы о необходимости и востребованности системы для ресурного планирования.
- — Собрать обратную связь и мнения потенциальных клиентов относительно предложенных нами концепций и функционала.
- — Определить ключевые требования и функциональные возможности, необходимые для успешного развития и внедрения системы.
- — Разработать прототипы и тестовые варианты системы для демонстрации потенциальным клиентам и сбора более детальной обратной связи.
- — Начать активную разработку полноценной версии системы на основе результатов тестирования и обратной связи.
- — Создать инновационное и эффективное решение для управления ресурсами, которое будет соответствовать потребностям современных организаций и помогать им в повышении производительности и эффективности бизнес-процессов.
артефакты
В ходе работы над проектом мы использовали разнообразные артефакты, чтобы структурировать наши идеи и обеспечить понимание наших целей. Заказчик предоставил нам юзерфлоу и функциональные требования (ФТ), которые стали основой нашей работы. Мы дополнили и доработали эти материалы, учитывая наши специфические потребности и цели проекта.
Помимо этого, мы создали и рассматривали ранние концепты, чтобы визуализировать общее направление развития проекта и обменяться идеями в команде. Эти концепты помогли нам визуализировать наши цели и представить возможные решения на более ранних этапах разработки.
Использование таких артефактов не только помогло нам структурировать нашу работу, но и стало ключевым элементом в обеспечении успешного и целенаправленного развития нашего проекта.
результат
По итогам разработки мы получили инновационную систему для ресурного планирования, которая позволяет эффективно управлять ресурсами организации. Наш продукт обладает интуитивно понятным пользовательским интерфейсом, оптимизированным для удобства использования. Система обеспечивает точное назначение ресурсов, балансировку нагрузки, планирование загруженности ресурсов и генерацию информативных отчетов для анализа и принятия решений. Результатом является эффективное управление ресурсами, повышение производительности и оптимизация бизнес-процессов в организации.

















