
старт
Сначала заказчик пришел к нам за редизайном и адаптацией существующей и функционирующей системы для внешнего рынка – компаний, с которыми заключен договор на оказание услуг консалтинга по различным юридическим вопросам. Задача заключалась в том, чтобы улучшить внешний вид и юзабилити рабочего места инициатора, а также спроектировать новые разделы и функциональные возможности, которые появились для внешних инициаторов. При этом были ограничения по времени разработки нового дизайна, в связи с чем было принято несколько компромиссных решений, которые учитывали не только потребности и интересы пользователя, но и запросы бизнеса и команды разработки.
После того как мы завершили работы по этим задачам, проект вновь обратился к нам за помощью. На этот раз они пришли с запросом на создание нового сервиса внутри компании по оказанию различной юридической помощи в рамках одного окна, сюда входят и консалтинг, который был до этого, а также подготовка и согласование документов юридической службой, работа с входящими и исходящими претензиями, сопровождение проверок, помощь в судебных разбирательствах и тд. Помимо этого нужно было разнести новый дизайн, созданный для внешних инициаторов, на рабочие места внутренних сотрудников компании, как инициаторов, так и специальных ролей, которые занимаются обработкой обращения и ведением базы знаний с ответами на наиболее частые обращения в службу юридической поддержки.
До и после редизайнафункции
Для внешних инициаторов:
- Создание и подача обращения на консалтинг
- Просмотр созданного обращения и отслеживание его статуса
- Оценка работы эксперта
- Поиск и фильтрация списка всех обращений
- Раздел помощь с инструкциями по работе в системе
- Управление купленным пакетом обращений
Для внутренних инициаторов:
- Просмотр всех типов обращений
- Создание и подача обращения
- Просмотр созданного обращения и отслеживание его статуса
- Оценка работы эксперта
- Поиск и фильтрация списка всех обращений
- Поиск различных услуг
- Просмотр страницы с описанием услуги
- Поиск и фильтрация бизнес-партнёров
- Поиск и фильтрацией полезных материалов в базе знаний
- 10.Просмотр страницы статьи
- 11.Просмотр страницы служба качества
Для специальных ролей:
- Создание и подача обращения
- Просмотр созданного обращения и отслеживание его статуса
- Поиск и фильтрация списка всех обращений
- Обработка обращения: назначение ответственного эксперта, подготовка и согласование решений, повышение сложности обращения, перевод в совместную работу, редактирование и форматирование текста, редактирование вводных атрибутов обращения, оценка работы эксперта, отправка обратной связи инициатору в случае негативной оценки, удаление обращения
- Создание полезных материалов в базе знаний
- Просмотр графика отсутствий экспертов
цели
- — Редизайн существующей системы под внешнего пользователя
- — Проектирование единого окна по получению любой юридической поддержки для внутренних сотрудников компании
- — Редизайн существующей системы обработки обращений для специальных ролей
До и после редизайнаартефакты
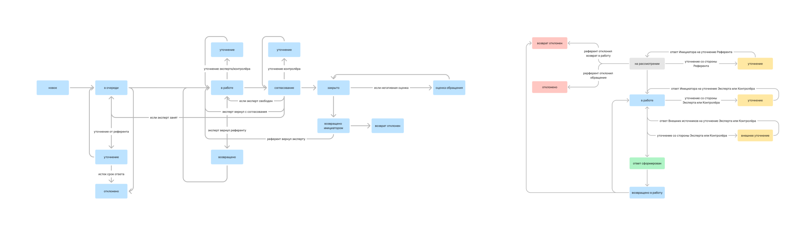
При редизайне системы для внешних пользователей использовали результаты юзабилити-тестов и описание функциональных требований, которые предоставил заказчик. Составили новый userflow для роли внешнего пользователя, а также собрали наглядную схему движения статусов, благодаря чему удалось упростить статусную модель и сделать ее более понятной для роли инициатора.
При проектировании единого окна использовали cjm, userflow и функциональные требования, которые предоставил заказчик. В начале работы над главной страницей портала были проведены опросы потенциальных пользователей, благодаря чему удалось определиться с конечным дизайном системы, нэймингом блоков и их составом на главной странице, а также обнаружить моменты, которые вызывали негативные эмоции у пользователей.
результат
Мы собрали удобные, интуитивно понятные интерфейсы, опираясь на результаты ux-тестов и наш опыт. Постарались спроектировать универсальные экраны, которые займут меньше времени в разработке, но которые при этом все еще учитывают интересы и работу каждой роли, чтобы пользователи тратили меньше времени на изучение системы и тем самым более эффективно выполняли свои рабочие задачи. Также удалось пересобрать существующие экраны, используя дизайн-систему, благодаря чему дальнейшее развитие и поддержка системы будут менее ресурсозатратными.

















